Kapitelarten

Textkapitel

Im Textkapitel stehen alle Kapitel-Grundfunktionen zur Verfügung.

Klinisches Bild – Definition / Klassifikation – Diagnostik

In diesen Kapitelarten können zusätzlich zu den Grundfunktionen Komponenten eingefügt werden.

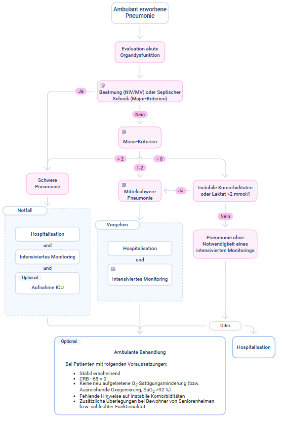
Flowchart

In der Kapitelart Flowchart ist die visuelle Darstellung diagnostischer und therapeutischer Arbeitsabläufe möglich. 

Es besteht aus einem Startknoten, einer variablen Anzahl von Entscheidungs-, Aktions-, Auswahl- und Containerelementen sowie Verbindungslinien mit Link-Werten, die die Beziehung zwischen diesen Elementen definieren.

Genauere Erläuterungen zum Erstellen und Editieren von Flowcharts können in den Artikeln in der Kategorie Flowchart gefunden werden.